Forskrift om helse og sikkerhet i eksplosjonsfarlige atmosfærer
| Dato | FOR-2018-12-20-2210 |
| Departement | Arbeids- og inkluderingsdepartementet |
| Publisert | 2003-07-11 |
| Ikrafttredelse | 2003-06-30 |
| Siste endret | FOR-2018-12-20-2210 |
| Endrer |
FOR-1974-12-19-6 FOR-1994-10-06-972 |
| Rettet | |
| Tittel | Forskrift om helse og sikkerhet i eksplosjonsfarlige atmosfærer |
Hjemmel: Fastsatt av Direktoratet for arbeidstilsynet og Direktoratet for brann- og elsikkerhet 30. juni 2003 med hjemmel i lov av 4. februar 1977 nr. 4 om arbeidervern og arbeidsmiljø m.v. § 2 nr. 7, § 8 nr. 4, § 12 nr. 5 og § 14 siste ledd, jf. delegeringsvedtak av 30. juli 1992 nr. 590, jf. lov av 24. mai 1929 nr. 4 om tilsyn med elektriske anlegg og elektrisk utstyr (el-tilsynsloven), § 2, jf. overføringsvedtak av 14. desember 1990 nr. 991, og lov av 14. juni 2002 nr. 20 om vern mot brann, eksplosjon og ulykker med farlig stoff og om brannvesenets redningsoppgaver (brann- og eksplosjonsvernloven) § 43 bokstav a og b, jf. delegeringsvedtak av 26. juni 2002 nr. 728, delegeringsvedtak av 26. juni 2003 nr. 868 og delegeringsvedtak av 26. juni 2003 nr. 886. For Svalbard jf. dessuten lov av 21. mai 1971 nr. 47 om brannfarlige varer samt væsker og gasser under trykk § 37 tredje ledd.
Tilføyd hjemmel: Lov 17. juni 2005 nr. 62 om arbeidsmiljø, arbeidstid og stillingsvern mv. (arbeidsmiljøloven) § 1-4, § 3-1, § 3-2 og § 4-4.
EØS-henvisninger: EØS-avtalen vedlegg XVIII nr. 16i (direktiv 1999/92/EF).
Endret ved forskrifter 8 des 2003 nr. 1458, 4 des 2015 nr. 1395, 20 des 2018 nr. 2210.
-
Kapittel 1. Innledende bestemmelser
Formålet med forskriften er å verne arbeidstakere og andre personer samt materielle verdier mot farer som følger av eksplosiv atmosfære. 1. Forskriften gjelder krav til vern av sikkerheten og helsen til arbeidstakere og andre personer som vil kunne utsettes for fare gjennom eksplosive atmosfærer, som definert i § 3. I tillegg gjelder forskriften krav til vern av materielle verdier. 2. Forskriften får ikke anvendelse på: a. områder som benyttes direkte for og under medisinsk behandling av pasienter, b. bruk av gassapparater som omfattes av forskrift av 5. oktober 1994 nr. 919 om gassapparater og utstyr, c. fremstilling, behandling, bruk, lagring og transport av eksplosive varer eller ustabile kjemiske stoffer, d. utvinningsindustri som omfattes av forskrift 17. september 1998 nr. 982 om helse og sikkerhet i forbindelse med boringsrelatert utvinningsindustri for landbasert sektor, eller bergarbeid, jf. forskrift 6. desember 2011 nr. 1357 om utførelse av arbeid § 1-4 nr. 7 og kapittel 27. e. bruk av transportmidler til lands, til vanns eller i luften der bestemmelser i internasjonale avtaler og lov eller forskrift som iverksetter disse avtalene, får anvendelse. Transportmidler beregnet til bruk i potensielt eksplosive atmosfærer, er ikke unntatt.
3. Forskriften gjelder også for Svalbard unntatt for kullgruvene, der forskrift av 18. januar 1993 nr. 33 om kullgruvene på Svalbard gjelder.
Endret ved forskrift 20 des 2018 nr. 2210 (i kraft 1 jan 2019). Til bokstav e
"Transportmidler beregnet til bruk i potensielt eksplosive atmosfærer" er for eksempel bil, buss og tankbil som brukes i forbindelse med bunkring, tanking eller omtapping av brannfarlige stoffer.
Med eksplosiv atmosfære menes en blanding, under atmosfæriske forhold, av luft og brennbare stoffer, i form av gasser, damper, tåker eller støv, der forbrenningen spres til hele den ubrente blandingen etter antenning. Eksplosiv atmosfære:
Brennbart støv må ha tilstrekkelig mengde fine partikler for å være brennbart.
Atmosfæriske forhold
Atmosfæriske forhold betyr generelt en omgivelsestemperatur mellom -20 °C og 60 °C og et trykkområde mellom 0,8 bar og 1,1 bar. (Fra “Non-binding guide to good practice for implementing the European Parliament and Council Directive 1999/92/EC”)
Brennbare stoffer
Brannbare stoffer er stoff som i seg selv er brennbare, eller som er i stand til å avgi brennbare gasser, damp eller tåke (fra NEK 420B:2017).
Med brennbare stoffer mener vi gass, damp, tåke og støv.
Brennbar gass eller damp som i visse blandingsforhold med luft danner en eksplosiv atmosfære. Gass og damp kan komme av fordampning fra både tørrstoff og brannfarlige væsker (fra NEK 420B:2017).
Brennbar tåke er væskedråper spredd i luft på en slik måte at de danner en eksplosiv atmosfære (fra NEK 420B:2017).
Brannbart støv er fine, adskilte og faste partikler, med nominell størrelse på 500 µm eller mindre, som kan danne en eksplosiv blanding med luft ved atmosfæriske forhold.
Blandingsforholdet mellom støv, luft og størrelsen på partiklene er avgjørende for hvor brennbar blandingen er. Svært små og fine støvpartikler gir større fare for eksplosjon (fra NEK 420B:2017).
I virksomheter hvor det kan oppstå fare gjennom eksplosiv atmosfære, skal arbeidsgiver, eller annen som er ansvarlig for virksomheten sørge for at bestemmelsene i denne forskriften følges. De plikter som påligger arbeidsgiver gjelder også for virksomheter som ikke sysselsetter arbeidstaker. En virksomhet er ethvert offentlig eller privat foretak uansett om foretaket er etablert med henblikk på forretningsmessig fortjeneste eller ikke (fra brann- og eksplosjonsvernloven (lovdata.no)).
Arbeidsgiver
Der det er et ansettelsesforhold mellom arbeidsgiver og arbeidstaker, er det arbeidsgiver som skal sørge for å følge forskriften.
Arbeidsgiver har også ansvar for andre enn egne arbeidstakere, jf. arbeidsmiljøloven § 2-2. Se også internkontrollforskriften § 6 om samordning med kommentarer.
Andre som er ansvarlig for virksomheten
Andre som er ansvarlig for virksomheten, betyr her virksomhetens ledelse eller eier. Hvem eller hvilke funksjoner virksomheten har, varierer etter hvordan virksomheten er organisert. Det er det øverste nivået i virksomheten som er ansvarlig for å følge forskriften. Dette vil likevel avhenge av lovene forskriften er hjemlet i, jf. kommentarene til § 1.
Se også Arbeidstilsynets kommentar til internkontrollforskriftens § 4.
Virksomheter som ikke sysselsetter arbeidstakere
Virksomheter som ikke sysselsetter arbeidstakere kan for eksempel være enkeltpersonsforetak uten ansatte.
Eksempler der forskriften også gjelder
- Virksomheter som eier og/eller drifter anlegg der det kan oppstå eksplosiv atmosfære, men der arbeidstakere ikke er til stede kontinuerlig. Slike anlegg kan omfatte prosesser som er fjernstyrt fra kontrollrom eller kontrollsenter, for eksempel fjernvarmeanlegg, deponier eller tankanlegg.
- Borettslag og boligsameier regnes her som virksomhet, og kan bli omfattet av forskriften dersom de er eier av biovarmeanlegg, boliggassanlegg, sentralvarmeanlegg eller lignende.
Planlegging og vurdering av arbeidsmiljøet og gjennomføring av nødvendige tiltak skal skje i samarbeid med arbeidstakerne og deres verneombud, eventuelt med deres tillitsvalgte hvis verneombud ikke finnes. Arbeidsgiver skal sikre at arbeidstakerne og verneombudene deres får medvirke i saker som har betydning for eksplosjonsvern. Oppgavene til verneombudet er nærmere beskrevet i arbeidsmiljøloven § 6-2.
Målet med medvirkning i denne sammenhengen er å bruke samlet kunnskap og erfaring for å sikre at saker blir tilstrekkelig belyst før det treffes beslutninger som angår eksplosjonsvern. Arbeidstakere skal også få mulighet til å ha innflytelse på egen arbeidssituasjon.
-
Kapittel 2. Risikovurdering og tiltak
Det skal foretas en helhetsvurdering av de særlige farer som eksplosiv atmosfære skaper ved virksomheten. Som et minimum skal det tas hensyn til: a. sannsynligheten for at eksplosive atmosfærer vil dannes og varigheten av disse, b. sannsynligheten for at tennkilder, herunder elektrostatiske utladninger, vil være til stede og bli aktive og virksomme, c. anlegg, anvendte stoffer, prosesser og deres eventuelle innvirkning på hverandre, d. omfanget av de forventede virkningene.
Områder som gjennom åpninger er tilknyttet eller kan tilknyttes områder der det kan dannes eksplosive atmosfærer, skal tas i betraktning når eksplosjonsfarene vurderes. Som et overordnet prinsipp skal virksomheten så langt det er mulig, forhindre at en eksplosiv atmosfære kan oppstå. Se også kommentaren til § 7.
For å finne ut om en virksomhet har risiko for eksplosjon, skal den gjøre en helhetsvurdering ved normal drift.
Risiko er sannsynligheten for og konsekvensen av at en uønsket hendelse inntreffer. Risiko er i standard NS 5814:2021 definert som usikkerheten knyttet til om en uønsket hendelse vil inntreffe og hvilke konsekvenser den kan få (fra standard NS 5814:2021).
Normal drift er drift innenfor det normale operasjonsområdet for et anleggs faste driftsparametere som trykk, mengde, væskestrømhastighet og temperatur. Normal drift inkluderer forhold ved oppstart og nedstengning, rutinemessig vedlikehold, driftsforstyrrelser, forutsigbare funksjonsfeil og feilbruk som dere kan forvente at oppstår. Eksplosiv atmosfære som forekommer utenfor de soneklassifiserte områdene blir regnet som unormale situasjoner, og ikke normal drift (fra “Non-binding guide to good practice for implementing the European Parliament and Council Directive 1999/92/EC”).
En helhetsvurdering vil si å vurdere alle arbeids- og produksjonsprosesser i anlegget. Dette inkluderer også blant annet vedlikehold, renhold, planlagt stans, forutsigbare feil, reparasjon og endringer. Endringer kan for eksempel være utskifting av maskiner eller utstyr, endrede arbeidsprosesser, endrede råstoff eller endring av organisasjonen.
Dere bør vurdere sentrale faktorer slik som
- arbeidsutstyr
- bygningsmessige forhold
- brennbare stoffer
- kjemikalier
- produkter
Personen som skal utarbeide en risikovurdering av eksplosjonsfare i virksomheten, bør ha tilstrekkelig kompetanse. Tilstrekkelig kompetanse betyr i denne sammenhengen blant annet kunnskap om
- det aktuelle anlegget
- arbeidsprosesser som forekommer
- egenskapene til de aktuelle stoffene
- eksplosjonsfysikk
- analysemetoder
- eksplosjonsvern
For å oppfylle kravene til risikovurdering, kan dere blant annet bruke
- standard NS-5814
- standardene EN 60079-10-1 for gass og 60079-2 for støv
- ikke-bindende EU-veiledning “Non-binding guide to good practice for implementing the European Parliament and Council Directive 1999/92/EC”
Dere bør gjøre nødvendige vurderinger av sensitivitet og usikkerhet.
Risikovurdering skal oppdateres når det skjer endringer, jf. § 9. Virksomheten skal gjøre risikovurderingen i samarbeid med arbeidstakerne eller deres representanter, jf. § 5. Utform risikovurderingen på bakgrunn av virksomhetens art, aktiviteter, risikoforhold og størrelse. Oppbevar risikovurderingen slik at dere kan bruke den senere.
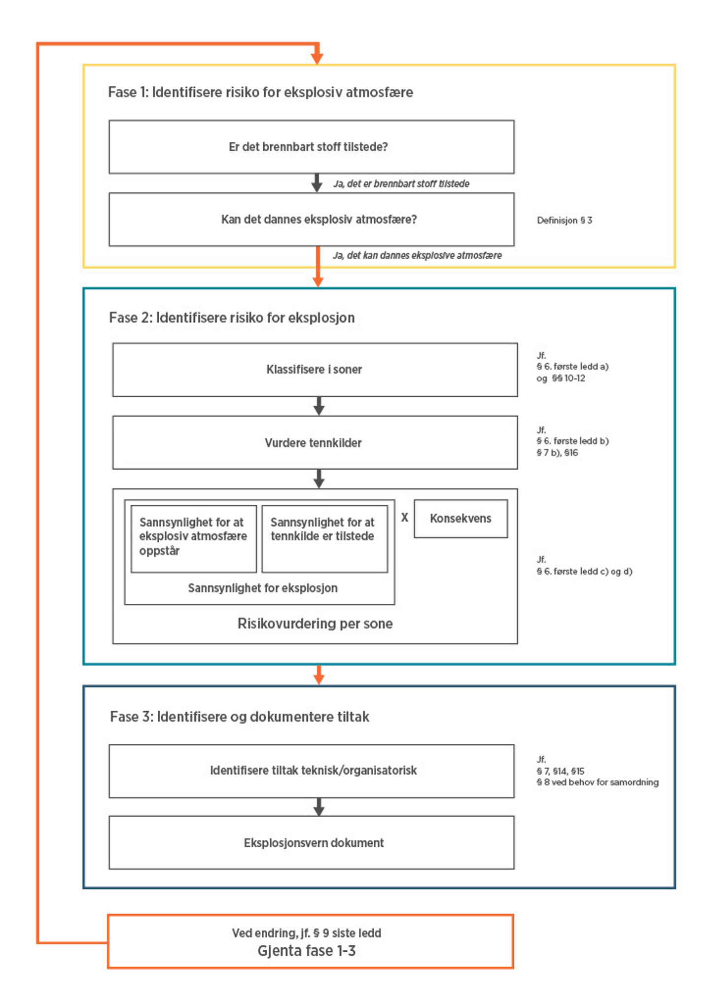
Figur 1 synliggjør den praktiske systematikken med kartlegging av eventuelle eksplosjonsfarer fram til ferdig eksplosjonsverndokument. Figuren er ment som et hjelpemiddel.

Figur 1. Figuren viser systematikken med kartlegging og vurdering av virksomhetens eksplosjonsfare ved å dele prosessene inn i ulike faser. Gjenta de ulike fasene om det er behov for det.
Til bokstav a
Risikovurderingen skal avdekke sannsynligheten for at det kan oppstå en eksplosiv atmosfære. under normal drift. Den skal også avdekke hvor lang varighet en slik eksplosiv atmosfære kan ha. Se også §§ 10–12.
I vurderingen skal dere ta hensyn til om det er mulig å danne eksplosiv atmosfære gjennom
- lekkasjer
- kjemiske reaksjoner
- pyrolyse
- biologiske prosesser fra tilstedeværende materialer
Bruk resultatene fra vurderingen som underlag for soneklassifiseringen.
Til bokstav b
Risikovurderingen skal omfatte en vurdering av om det kan være tennkilder tilstede som har tilstrekkelig energi til å antenne en eventuell eksplosiv atmosfære. Se også § 7 b) og § 16.
Bruk standarden NS-EN 1127-1 når dere gjør en systematisk kartlegging av potensielle elektriske og ikke-elektriske tennkilder.
Til bokstav c
Risikovurderingen skal ta utgangspunkt i
- det aktuelle anlegget
- hvilke råvarer eller stoffer som blir brukt i produksjonen
- hvilke prosesser som foregår
- innvirkningen prosessene kan ha på hverandre
Hvis den eksplosive atmosfæren inneholder hybride blandinger, skal dere ta hensyn til dette i risikovurderingen. Hybride blandinger er blandinger av flere typer brennbare gasser, damper, tåker eller brennbart støv (fra NEK 420B:2017).
Ved hybride blandinger kan virkningen av en eksplosjon forsterkes betraktelig.
Hybride blandinger av tåke eller støv med gasser og/eller damp kan danne eksplosiv atmosfære selv om konsentrasjonen av de enkelte stoffene ligger under den nedre eksplosjonsgrensen deres.
Nedre eksplosjonsgrense er den laveste konsentrasjonen av brennbar gass, damp, tåke eller støv blandet med luft, som kan danne en eksplosiv atmosfære (fra NEK 420B:2017).
Til bokstav d
«Omfang av de forventede virkningene» betyr her hvilke konsekvenser en eksplosjon vil kunne ha på mennesker og materielle verdier. Ta i betraktning at konsekvensen av en antennelse av eksplosiv atmosfære vil være forskjellig for ulike stofftyper, og konsekvensen blir bestemt av egenskapene til stoffene. Dersom stoffegenskapene ikke er kjent, bør dere teste stoffene. Videre vil konsekvensen være avhengig av for eksempel
- hvor og når en eksplosjon inntreffer
- eksplosjonstrykk
- spredning av trykkbølger
- varmestråling
- flygende fragmenter
- hvor mennesker oppholder seg
Eksplosjon er en plutselig oksidasjons- eller dekomponeringsreaksjon med en økning av trykk eller temperatur, eller begge deler samtidig (fra “Non-binding guide to good practice for implementing the European Parliament and Council Directive 1999/92/EC”).
En eksplosjon oppstår når en eksplosiv atmosfære kommer i kontakt med en tennkilde. For at en blanding av brensel og oksidant (for eksempel luft) skal være brennbar, må blandingsforholdet være innenfor den øvre og nedre eksplosjonsgrensen.
For å forebygge og verne mot eksplosjoner skal det iverksettes tiltak av teknisk og/eller organisatorisk art tilpasset den aktivitet det gjelder, i prioritert rekkefølge og etter følgende grunnleggende prinsipper: a. forhindre at det dannes eksplosive atmosfærer eller, dersom aktivitetens art ikke gjør dette mulig, b. unngå antenning av eksplosive atmosfærer og, c. ved eventuell antenning, begrense skadevirkningene av en eksplosjon. For å hindre spredning av eksplosjoner og motvirke sekundæreksplosjoner skal det om nødvendig iverksettes ytterligere tiltak.
Tiltakene i første og annet ledd skal gjennomgås regelmessig og i alle tilfeller der det skjer endringer som nevnt i § 9 annet ledd. I samsvar med prinsippene fastsatt i første ledd og risikovurderingen i § 6, skal de nødvendige tiltak iverksettes slik at - områder der eksplosive atmosfærer kan dannes i et slikt omfang at arbeidstakernes eller andres helse og sikkerhet eller materielle verdier kan settes i fare, er innrettet slik at aktuelle aktiviteter kan utføres fullt forsvarlig, og - arbeidstakerne sikres ved at arbeidsmiljøet overvåkes ved hjelp av egnede tekniske hjelpemidler i samsvar med risikovurderingen.
Virksomheten skal gjennomføre tiltak for å forebygge og verne mot eksplosjoner. Tiltakene må
- være tilpasset aktiviteten og risikoen til virksomheten
- må stå i forhold til resultatet av risikovurderingen jf. § 6.
Ved vurdering av tiltak for å eliminere eller redusere risiko må dere ta hensyn til
- konstruksjon
- utforming
- vedlikehold
- arbeidsprosesser
- relevante anleggsutstyr, kontroll- og vernesystemer
For å ivareta sikkerheten på arbeidsplassen skal arbeidsgiver sørge for bistand fra sakkyndig når dette er nødvendig, jf. arbeidsmiljøloven § 3-2 bokstav c).
Til bokstav a
Eksempler på tiltak for å hindre at det oppstår en eksplosiv atmosfære:
- Konstruer og utform anlegg for å redusere antall lekkasjepunkter, hyppighet og størrelse på lekkasjene.
- Ha kontroll over påkjenninger, slik som vibrasjoner, slag, korrosjon og lignende.
- Sikre renhold, inspeksjon og vedlikehold i anlegg og på utstyr.
- Erstatt brennbare stoffer med mindre brennbare eller ikke-brennbare stoffer.
- Begrens konsentrasjon av brennbare stoffer i utstyr og i forbindelse med lekkasjer, for eksempel ved hjelp av ventilasjon.
- Bruk inertiering. Det vil si å redusere oksygeninnhold i atmosfæren ved å tilføre inerte gasser.
- Installer
- nødvendige sikkerhetsfunksjoner for å hindre lekkasje
- systemer som kan oppdage og begrense mengde og konsentrasjon av lekkasjer. Eksempel på slike systemer er overtrykksbeskyttelse, gassdeteksjon, trykkavlastning og ventilasjon.
- Utarbeid prosedyrer og instrukser for arbeid i eksplosjonsfarlige områder.
Til bokstav b
For å vurdere og iverksette effektive sikkerhetstiltak bør dere ha kjennskap til og kunnskap om
- ulike former for tennkilder og funksjonen deres
- antennelsesegenskaper (f.eks. laveste tennenergi og laveste tenntemperatur) av de brennbare stoffene som kan forårsake en eksplosiv atmosfære
Eksempler på tiltak for å hindre antennelse av mulig eksplosiv atmosfære:
- Klassifiser og soneinndel eksplosjonsfarlige områder, jf. §§ 10–12.
- Velg egnet utstyr og egnede sikkerhetssystemer, jf. § 16.
- Utarbeid prosedyrer og instrukser for arbeid i eksplosjonsfarlige områder, jf. § 14.
- Bruk sikkerhetssystemer, som nødavstengingssystemer, blant annet tennkildeutkobling og ventilasjonssystemer.
- Sørg for vedlikehold og inspeksjon av anlegg og utstyr, inkludert sikkerhetssystemene.
Det er viktig å ta høyde for at det er stor variasjon i tennfølsomhet mellom ulike brennbare stoffer, jf. standarden EN IEC 60079-0. For elektrisk utstyr kan publikasjonen NEK 420A brukes. For ikke-elektrisk utstyr kan standarden NS-EN ISO 80079-36 og 37 brukes. Med tennfølsomhet menes eksplosjonsgrense og hvor mye energi eller hvor høy temperatur som skal til for å antenne en eksplosiv atmosfære.
Til bokstav c
For å redusere mulige skadevirkninger bør virksomheten sette i verk tiltak som er basert på risikovurderingen og som er passende for særegenheten til aktiviteten eller arbeidet.
Eksempler på tiltak som kan begrense skadevirkninger:
- Bruk skum eller brannvann, eksplosjonspaneler eller -flater, hurtiglukkende ventiler og pulverbarrierer for hindre at brann og eksplosjon kan spre seg til andre produksjonsområder eller utstyr.
- Reduser antall personer som kan bli eksponert for en eksplosjon til et minimum.
- Sikre at evakuering og rømning er mulig ved å sørge for rømningsveier, evakueringsmidler, nødlysanlegg, kommunikasjon eller alarm og nødkraftanlegg.
- Bruk anlegg og utstyr som tåler effekten av, ventilerer eller undertrykker en eksplosjon.
- Velg en utstyrsplassering som bidrar til å redusere risikoen for at det kan oppstå fare- og ulykkessituasjoner.
Når flere virksomheter utøver arbeid på samme arbeidsplass, skal det foretas en samordning i samsvar med reglene i arbeidsmiljøloven § 2-2 og forskrift 6. desember 1996 nr. 1127 om systematisk helse-, miljø- og sikkerhetsarbeid i virksomheter § 6. Eksplosjonsverndokumentet, jf. § 9, skal inneholde opplysninger om målet med samordningen, samt tiltak og fremgangsmåter for å gjennomføre tiltakene. Endret ved forskrift 20 des 2018 nr. 2210 (i kraft 1 jan 2019). Det er laget egne kommentarer til internkontrollforskriften § 6 om samordning. Arbeidstilsynets kommentarer beskriver nærmere hva dere skal vurdere og undersøke når plikten til samordning oppstår.
Virksomheter med samordningsplikt bør sørge for sikker drift for å beskytte arbeidstakernes liv og helse, gjennom å
- ha kunnskap om hvor eksplosjonsfarlige områder er eller kan oppstå
- avtale forebyggende tiltak med berørte virksomheter og personer
- utarbeide instrukser
- sikre at system for arbeidstillatelser er etablert
- gjennomføre kontroll med at gjeldende tiltak og instrukser blir fulgt
Virksomheter med samordningsplikt bør ha
- kjennskap til regelverket om helse-, miljø- og sikkerhet knyttet til eksplosjonsvern
- tydelig ledelse for å sikre at alle nødvendige instrukser blir fulgt
- kunnskap gjennom utdanning og erfaring med eksplosjonsrisiko og eksplosjonsvern
Virksomheten må ha god kjennskap til risikobildet.
I forbindelse med risikovurderingen etter § 6 skal det utarbeides og ajourføres et dokument, heretter kalt eksplosjonsverndokumentet. Eksplosjonsverndokumentet skal utarbeides før arbeidet begynner og skal særlig vise: - at eksplosjonsfarene er blitt kartlagt og vurdert, - at egnede tiltak vil bli iverksatt for å nå målene med forskriften her, - hvilke områder som er klassifisert i soner i samsvar med § 11 og § 12, - hvilke områder der minimumskravene i § 14 og § 15 får anvendelse, - at arbeidsplassene og arbeidsutstyret (herunder alarminnretninger), utformes, brukes og vedlikeholdes på sikkerhetsmessig forsvarlig måte, - at det er iverksatt tiltak for bruk av arbeidsutstyr i samsvar med forskrift 6. desember 2011 nr. 1355 om organisering, ledelse og medvirkning, forskrift 6. desember 2011 nr. 1356 om utforming og innretning av arbeidsplasser og arbeidslokaler, forskrift 6. desember 2011 nr. 1357 om utførelse av arbeid, bruk av arbeidsutstyr og tilhørende tekniske krav og forskrift 6. desember 2011 nr. 1360 om administrative ordninger på arbeidsmiljølovens område.
Eksplosjonsverndokumentet skal oppdateres når det foretas vesentlige endringer, enten med hensyn til utvidelser eller ombygninger på arbeidsplassen, eller med hensyn til arbeidsutstyret eller organiseringen av arbeidet. Det samme gjelder dersom andre produksjonsmetoder eller andre stoffer eller stoffblandinger tas i bruk. Eksisterende risikovurderinger, dokumenter eller andre tilsvarende rapporter utarbeidet i henhold til øvrig regelverk, kan kombineres. Endret ved forskrift 20 des 2018 nr. 2210 (i kraft 1 jan 2019). Til første ledd
Eksplosjonsverndokumentet skal sammenfatte resultatene av risikovurderingene etter § 6 og de iverksatte tekniske og organisatoriske tiltakene etter § 7. Dokumentet bør ha en innledning som inkluderer en kort beskrivelse av aktiviteten til virksomheten.
Til første strekpunkt
Beskrivelse og resultat av den helhetlige risikovurderingen etter § 6. Se fase 1 i figur 1 i kommentaren til § 6.
Beskrivelsen bør dekke de delene av virksomheten og prosessene der det kan dannes eksplosiv atmosfære. Beskrivelsen bør inneholde alle opplysninger som er viktig med hensyn til eksplosjonsvern, slik som
- igangsetting og stopp
- områdebeskrivelse
- antall arbeidere
- skiftordninger
- byggetekniske detaljer
- ventilasjon
- detektorer
- enkle prosessdiagrammer
- trykk
- temperaturer
- iverksatte risikoreduserende barrierer
- renholdsrutiner
Eksplosjonsverndokumentet bør også inneholde en beskrivelse av de eksplosjonsfarlige stoffene eller gassenes kjemiske og fysiske egenskaper i de klassifiserte områdene (faser, nedre og øvre eksplosjonsgrenser, trykk, minste tennenergi, tenntemperatur, kokepunkt, gassgruppe, flammepunkt osv.).
Øvre eksplosjonsgrense er den høyeste konsentrasjonen av brennbar gass, damp, tåke eller støv blandet med luft som kan danne en eksplosiv atmosfære (fra NEK 420B:2017).
Til andre strekpunkt
Beskrivelsen bør si hvem som er ansvarlig for å gjennomføre tiltakene, hvilke tiltak som er satt i verk og hvordan dere vil kontrollere effektiviteten av tiltakene.
Til tredje strekpunkt
Beskriv dette for eksempel ved hjelp av tekst og illustrasjoner. Et eksempel på en illustrasjon kan være et sonekart.
Til fjerde strekpunkt
Det må komme tydelig fram i hvilke fysiske områder i virksomheten bestemmelsene etter § 14 og § 15 gjelder. Dette kan dere beskrive ved hjelp av tekst og illustrasjoner i dokumentet.
Til femte strekpunkt
Dette kan for eksempel være beskrivelse av instrukser, bruk av anerkjente standarder, vedlikeholdssystemer osv.
Til sjette strekpunkt
Dokumentet må vise hvordan kravene til arbeidsutstyret og bruk er ivaretatt. Se forskrift om utførelse av arbeid § 10-21.
Jf. § 8 skal også behov for samordning skal gå frem av eksplosjonsverndokumentet. Arbeidsgiver som er ansvarlig for arbeidsstedet (anleggseier), skal
- koordinere iverksettelse av alle tiltakene som gjelder eksplosjonsvern
- angi nøyaktig målsettingen for koordineringen, iverksettelse av tiltak og regler på anlegget eller området i eksplosjonsverndokument
Til andre ledd
Dere kan vise til andre dokumenter uten at disse må inngå i selve hoveddokumentet. Skal dere vise til andre dokumenter, må de være tilgjengelige til enhver tid.
-
Kapittel 3. Klassifisering av soner der eksplosive atmosfærer kan dannes
De områder der eksplosive atmosfærer kan dannes, skal deles inn i soner i samsvar med § 11 og § 12. Tiltakene i kapittel 4 anvendes på alle områder som omfattes av soneinndelingen. Der det er nødvendig skal innganger merkes med fareskilt i samsvar med forskrift 6. desember 2011 nr. 1356 om utforming og innretning av arbeidsplasser og arbeidslokaler. Der det er nødvendig skal innganger merkes med fareskilt i samsvar med forskrift av 6. oktober 1994 nr. 972 om sikkerhetsskilting og signalgivning på arbeidsplassen. Endret ved forskrift 20 des 2018 nr. 2210 (i kraft 1 jan 2019). Til andre ledd
«Nødvendig merking» betyr at innganger til lokaler, eller områder der det kan oppstå eksplosiv atmosfære, skal merkes. I tilfeller hvor bare deler av lokalet er soneklassifisert, kan dere for eksempel merke sonene med gul-sort skravering eller tape på gulvet. Ta hensyn til klimatiske forhold når dere merker områdene. Dette gjelder også for soner utendørs.
Dersom en dør inn til et rom er merket med gul-sort fareskilt EX uten underkommentarer, vil det kunne oppfattes som at hele rommet er soneklassifisert. Dette stiller igjen krav til type utstyr som kan installeres i rommet. Dere skal også merke klassifiserte soner utendørs. Se kommentaren til § 16.
Som et ledd i opplæringen bør dere gjøre arbeidstakere og annet personell som skal utføre arbeid eller ferdes på egenhånd i anlegget, oppmerksomme på merkingen og betydningen av merkingen, jf. § 14.
Til tredje ledd
Forskrift av 6. oktober 1994 nr. 972 om sikkerhetsskilting og signalgivning på arbeidsplassen er opphevet og erstattet av arbeidsplassforskriften kapittel 5.
Klassifiseringssystemet nedenfor får anvendelse på områder der det skal iverksettes tiltak etter § 6, § 7 første og annet ledd, § 9 og § 10. Et område anses som eksplosjonsfarlig i henhold til soneinndelingen i denne forskriften når en eksplosiv atmosfære kan dannes i et slikt omfang at det må tas særlige forholdsregler. Brennbare stoffer anses som stoffer som kan gi opphav til eksplosive atmosfærer, med mindre en undersøkelse av deres egenskaper har påvist at de blandet med luft ikke alene er i stand til å frembringe en eksplosjon. Et eksplosjonsfarlig område er et fysisk område der det under normale driftssituasjoner
- er en eksplosiv atmosfære tilstede, eller
- det forventes at en eksplosiv atmosfære vil være tilstede, med en viss frekvens, og i slike mengder at det kreves særskilte forhåndsregler
Eksplosjonsfarlig område klassifiseres i soner ut fra hvor ofte og hvor lenge en eksplosiv atmosfære er tilstede. Sonens utstrekning er basert på avstand i alle retninger fra utslippskilden til der en brennbar stoff- eller luft-blanding antas å ville tynnes ut med luft til en konsentrasjon som ligger under den nedre eksplosjonsgrensen (fra NEK 420B:2017).
Eksplosjonsfarlige områder skal klassifiseres i soner på grunnlag av hvor ofte det kan dannes en eksplosiv atmosfære og hvor lenge den varer. Områdene skal klassifiseres som følger: - Sone 0 Et område der det alltid, i lange perioder eller ofte dannes en eksplosiv atmosfære bestående av en blanding av luft og brennbare stoffer i form av gass, damp eller tåke. - Sone 1 Et område der det ved vanlig drift er sannsynlig at det til tider dannes en eksplosiv atmosfære bestående av en blanding av luft og brennbare stoffer i form av gass, damp eller tåke. - Sone 2 Et område der det ved vanlig drift sannsynligvis ikke dannes en eksplosiv atmosfære bestående av en blanding av luft og brennbare stoffer i form av gass, damp eller tåke. Dersom en eksplosiv atmosfære likevel dannes, vil den være kortvarig. - Sone 20 Et område der det alltid, i lange perioder eller ofte dannes en eksplosiv atmosfære i form av en sky av brennbart støv. - Sone 21 Et område der det ved vanlig drift er sannsynlig at det til tider dannes en eksplosiv atmosfære i form av en sky av brennbart støv. - Sone 22 Et område der det ved vanlig drift sannsynligvis ikke dannes en eksplosiv atmosfære i form av en sky av brennbart støv i luften. Dersom en eksplosiv atmosfære likevel dannes, vil den være kortvarig.
For soneklassifisering, kan dere se til publikasjon NEK 420B for klassifisering av eksplosjonsfarlige områder. Publikasjonen gjelder både eksplosiv gass- og støvatmosfære.
Soneklassifiseringen skal ikke ta hensyn til om potensielle tennkilder er til stede eller ikke.
-
Kapittel 4. Tiltak for å bedre vernet av sikkerheten og helsen til arbeidstakere som kan utsettes for fare gjennom eksplosive atmosfærer
Pliktene fastsatt i dette kapittelet får anvendelse på: Til siste strekpunkt
Dette utstyret kan for eksempel være
- kontrollenheter til utstyr, for eksempel styreenheter for eksplosjonsundertrykking og/eller eksplosjonsisolasjonssystemer
- sikkerhetssystemer for nedstengning av utstyr i de eksplosjonsfarlige områdene
Ikke-eksplosjonsfarlig område er et område der en eksplosiv atmosfære under normal driftssituasjon ikke forventes å være til stede i slike mengder at det ikke er et krav til at dere må ta særskilte forholdsregler for å unngå antennelse (fra NEK 420B:2017).
1. Opplæring av arbeidstakere: Arbeidsgiveren skal sørge for at verneombud og arbeidstakere som arbeider på områder der eksplosive atmosfærer kan dannes, får tilstrekkelig og egnet opplæring i eksplosjonsvern. 2. Skriftlige instrukser og arbeidstillatelse: Når eksplosjonsverndokumentet krever det, a. skal arbeid på eksplosjonsfarlige områder utføres i samsvar med skriftlig instruks; b. skal det tas i bruk et system for arbeidstillatelser både for eksplosjonsfarlig arbeid og for arbeid som kan være eksplosjonsfarlig i kombinasjon med annet arbeid. Det skal utpekes en kompetent person til å utstede arbeidstillatelser. Tillatelsen skal være utstedt før arbeidet kan begynne.
Til punkt 1
«Tilstrekkelig og egnet opplæring» betyr at arbeidsgiveren må sørge for at arbeidstakerne får informasjon om og opplæring i den eksplosjonsrisikoen som er på arbeidsplassen. Som en del av denne opplæringen bør dere informere om hvordan eksplosjonsfaren oppstår, i hvilke områder på arbeidsplassen den er til stede og trygg og sikker adferd i slike områder.
Dere bør spesifisere hvilke eksplosjonsbeskyttende tiltak dere har iverksatt på stedet, og hvordan de fungerer. Arbeidstakerne bør ha innføring i hvordan de skal håndtere det tilgjengelige arbeidsutstyret riktig. Arbeidstakerne skal være opplært i hvordan de kan utføre arbeidet trygt i eller i nærheten av eksplosjonsfarlige områder. Opplæringen skal også inkludere en forklaring på betydningen av merking av de farlige områdene og en introduksjon til hvilket mobilt arbeidsutstyr og personlig verneutstyr arbeidstakerne skal bruke.
I opplæringen bør dere gå gjennom gjeldende eksplosjonsverndokument og driftsinstrukser. Arbeidstakerne skal settes i stand til å gjenkjenne og identifisere farer knyttet til eksplosjonsvern.
Dere bør gjennomføre opplæring
- for nyansatte, inkludert midlertidige ansatte. De bør ha opplæring før arbeidet starter.
- for innleid personell, jf. arbeidsmiljøloven § 2-2
- ved overflytting eller endring av arbeidsoppgaver
- ved anskaffelse eller endring av arbeidsutstyr
- ved anskaffelse av ny teknologi
- ved vesentlig endring av eksplosjonsverndokument
Repeter opplæringen i et passende intervall. Hva som er passende intervall, må dere vurdere ut fra risiko- og konsekvensbildet til virksomheten. Ved stor risiko eller konsekvens, bør dere repetere opplæringen årlig. Beskriv opplæringen og intervall for opplæring i eksplosjonsverndokumentet, jf. § 9.
Opplæringsplikten gjelder også for arbeidstakere fra andre virksomheter, jf. arbeidsmiljøloven 2-2 (1) b.
Den som er ansvarlig for opplæringen, bør ha tilstrekkelig kompetanse om eksplosjonsvern.
"Tilstrekkelig kompetanse» betyr her en person som har grunnleggende kunnskap om eksplosjonsvern. Denne personen må i tillegg ha inngående kunnskap om
- eksplosjonsrisikoen i virksomheten: hvordan, hvorfor og hvor en eksplosjon kan oppstå
- hvilke stoffer som forekommer
- hvilke tiltak som er iverksatt
- hvilket arbeidsutstyr som kan benyttes hvor
- eksplosjonsverndokumentet
Virksomheten skal ha systemer og rutiner som sikrer
- at relevant personell får opplæring
- hvordan og når opplæring er gitt
- hva opplæringen inneholder
- at opplæringen er dokumentert
- at vernetiltak mot eksplosjoner er gjennomgått
Til punkt 2 bokstav a)
Dere skal lage skriftlige instrukser på arbeidsplasser der det er fare for eksplosiv atmosfære, og der eksplosjonsverndokumentet krever det. Instruksene bør inneholde en
- beskrivelse av hvilke eksplosjonsrisikoer virksomheten har
- liste over hvilket mobilt arbeidsutstyr dere kan bruke i området
- oversikt over krav til personlig verneutstyr. Se også arbeidsmiljøloven § 3-2 (3).
Instrukser skal finnes på de språkene som arbeidstakerne forstår, jf. forskrift om organisering, ledelse og medvirkning § 8-1.
Til punkt 2 bokstav b)
Arbeid som utføres i eller nær et eksplosjonsfarlig område, skal godkjennes av en person som er spesielt ansvarlig for å utstede arbeidstillatelser. Dette gjelder også for arbeidsprosesser som overlapper annet arbeid og dermed kan føre til farer. Før dere setter i gang med arbeidet, skal alle arbeidstakerne som skal arbeide i eller nært et eksplosjonsfarlig område, få og skrive under arbeidstillatelsen. For ytterligere informasjon bør dere også se på forskrift om utførelse av arbeid § 29-1 med kommentarer.
Arbeidstillatelsen bør minimum inneholde informasjon om
- nøyaktig hvor i virksomheten arbeidet utføres
- hvilket arbeid som dere skal utføre
- identifikasjon av aktuelle farer
- hvem som har ansvar for nødvendige sikkerhetstiltak
- nødvendig personlig verneutstyr
- start og forventet slutt for arbeidet
- bekreftelse på at nødvendige sikkerhetstiltak er iverksatt (signatur av ansvarlig for sikkerhetstiltakene)
- bekreftelse på at arbeidet er godkjent og akseptert av involverte personer (signatur av de involverte)
- informasjon om uregelmessigheter som er registrert under arbeidet
- bekreftelse på at tilbakestilling er utført, og at anlegget er klart til å gjenoppta drift
Det bør komme fram av den skriftlige instruksen at dere skal kontrollere anlegget med hensyn på drift og sikkerhet etter at arbeidet er avsluttet. Dere bør orientere alle involverte om at arbeidet er avsluttet.
Den som utsteder arbeidstillatelser, skal være kompetent. Å være kompetent betyr her en person som har kunnskap om eksplosjonsvern på anlegget eller tilsvarende anlegg. Personen bør ha kunnskap om hva som er status for sikkerhetsanordninger og andre aktiviteter i anlegget.
1. Enhver frigjøring av brennbare gasser, damper, tåker eller brennbart støv som kan medføre eksplosjonsfare, skal avledes eller bortledes til et sikkert område eller, dersom dette ikke er mulig, oppbevares sikkert eller sikres på annen måte. 2. Dersom en eksplosiv atmosfære inneholder flere slag brennbare gasser, damper, tåker eller brennbart støv, skal vernetiltakene være tilpasset den største risikoen. 3. For å forebygge brann- eller eksplosjonsfare i samsvar med § 7 første og annet ledd, skal det også tas hensyn til elektrostatiske utladninger som oppstår når arbeidstakerne eller arbeidsmiljøet opptrer som ladningsbærere eller ladningsgeneratorer. Arbeidstakerne skal være utstyrt med egnet arbeidstøy, laget av materialer som ikke kan fremkalle elektrostatiske utladninger som kan antenne eksplosive atmosfærer. 4. Anlegg, utstyr, sikkerhetssystem og eventuelt tilhørende koplingsutstyr skal bare tas i bruk dersom det fremkommer av eksplosjonsverndokumentet at de trygt kan brukes i eksplosive atmosfærer. Dette gjelder også arbeidsutstyr og tilhørende koplingsutstyr som ikke anses som utstyr eller sikkerhetssystem i henhold til forskrift 29. november 2017 nr. 1849 om utstyr og sikkerhetssystem til bruk i eksplosjonsfarlig område, dersom de er integrert i anlegget på en slik måte at det i seg selv medfører brann- eller eksplosjonsfare. Det skal iverksettes nødvendige tiltak for å unngå forveksling av koplingsutstyr. 5. Alle nødvendige tiltak skal iverksettes for å sikre at området, arbeidsplassen, arbeidsutstyret og ethvert tilhørende koplingsutstyr er utformet, konstruert, montert, installert, brukt, vedlikeholdt og holdt rent på en slik måte at eksplosjonsrisikoen reduseres til et minimum. Dersom en eksplosjon skulle inntreffe, skal alle nødvendige tiltak iverksettes for å stanse spredningen eller begrense den mest mulig. Det skal iverksettes egnede tiltak for i størst mulig grad å redusere risikoen for at arbeidstakerne og andre personer blir skadet av en eksplosjon. 6. Hvor det er nødvendig, skal fare for eksplosjon varsles med lyssignaler eller lydsignaler, og området skal evakueres. 7. Det skal finnes rømningsveier for å sikre at de eksplosjonsfarlige områdene kan forlates på en hurtig og sikker måte. Rømningsveiene skal til enhver tid holdes ved like og være tilgjengelige. 8. Før man for første gang kan ta i bruk områder der det kan danne seg eksplosive atmosfærer, skal anleggets eksplosjonssikkerhet kontrolleres i sin helhet. Alle nødvendige forhold for å sikre eksplosjonsvernet, skal ivaretas. Kontrollen skal utføres av personer som gjennom sin erfaring eller utdanning har den nødvendige kompetansen på området eksplosjonsvern. 9. Dersom risikovurderingen viser at - brudd på energitilførselen kan medføre ytterligere fare, skal utstyr og sikkerhetssystemer kunne holdes i sikker drift uavhengig av den øvrige installasjonen i de tilfeller det oppstår svikt i energitilførselen, - det er nødvendig, skal utstyr og sikkerhetssystemer i automatiske prosesser kunne overstyres manuelt dersom det oppstår avvik fra de vanlige prosessbetingelsene, forutsatt at det ikke setter sikkerheten i fare. Slike inngrep skal bare foretas av kompetente arbeidstakere, - det er nødvendig i de tilfeller at nødstoppsystemet aktiveres, skal oppsamlet energi ledes bort så hurtig og sikkert som mulig, eller isoleres slik at den ikke lenger utgjør en fare.
Endret ved forskrift 20 des 2018 nr. 2210 (i kraft 1 jan 2019). Til punkt 1
«Enhver frigjøring» betyr her situasjoner der det er sannsynlig at brennbare gasser, damper, tåker eller støv kan frigjøres eller slippes ut. Avledning kan for eksempel skje ved hjelp av ventilasjonssystemer eller ved å kontrollere utslipp med trykkavlastning. Slik avlastning skal gå til et sikkert sted. Grunnen til det er at
- arbeidstakerne eller andre personer ikke skal komme til skade i forbindelse med eksponering
- materielle skader ikke oppstår eller at de oppstår i svært begrenset grad
Til punkt 2
Hybride blandinger kan utgjøre den største risikoen. Det er derfor viktig å forstå egenskapene til disse blandingene.
Til punkt 3
Elektrostatisk utladning kan oppstå ved manglende jording, og med manglende utjevning av utstyr eller arbeidstaker.
Den systematiske kartlegging av potensielle tennkilder, skal sikre at det ikke blir potensialforskjeller mellom ledende materiell som kan medføre elektrostatisk utladning, jf. § 6.
Til punkt 4
«Koplingsutstyr» betyr her utstyr som er koblet opp mot annet utstyr, for eksempel kontrollenheter til undertrykkingssystem. Enheten står som oftest utenfor soneklassifisert område, men er essensiell for at undertrykkingsutstyret virker. Det kan også være andre regelenheter som styrer vanlig produksjonsutstyr. Dere må sikre at koblingsutstyret ikke kan føre til at tilkoblet utstyr opptrer som en tennkilde, for eksempel ved økning av hastigheter.
Til punkt 5
Til punkt 6
Når det gjelder når og hvordan varsling ved bruk av lys og lydsignaler skal foregå, se kapittel 5 i arbeidsplassforskriften.
Til punkt 7
Se kommentarene til § 7, bokstav c).
Til punkt 8
«Første gang» betyr i denne sammenhengen tidspunktet for første gang dere setter hele anlegget i drift. «Første gang» kan også referere til første gang dere setter anlegger i drift etter at det har vært gjennomført endringer på anlegget som kan påvirke eksplosjonsrisikoen. Dette kan for eksempel være dersom det er gjort endringer i produksjonsprosesser, arbeidsprosesser, nye maskiner eller utstyr, nye stoffer eller at produkter er innført.
«Kontrolleres» betyr her å undersøke om utstyr og anlegg samsvarer med regelverk, kravdokumenter, prosjekteringsbeskrivelser, montasjeanvisninger eller tilsvarende og den bruken det er ment for. Dere skal ivareta premissene gitt i eksplosjonsverndokumentet. Dere må dokumentere kontrollen.
For virksomheter som faller inn under forskrift om håndtering av brannfarlig, reaksjonsfarlig og trykksatt stoff samt utstyr og anlegg som benyttes ved håndteringen, gjelder også kravene i forskriftens § 9.
«I sin helhet» betyr her at dere skal ta hensyn til alle situasjoner som kan oppstå i kontroll av eksplosjonssikkerheten.
Kravet til kompetanse omfatter også at personene som utfører kontroll, har forutsetninger til å vurdere om anlegg, systemer og utstyr imøtekommer kravene til eksplosjonsvern.
Til punkt 9
Til første strekpunkt
For å opprettholde sikker drift av utstyr og sikkerhetssystemer ved svikt i energitilførselen, kan det være nødvendig å ha nødstrømsforsyning til sikkerhetskritisk utstyr. Eksempler på nødstrømsforsyning kan være nødgenerator eller avbruddsfri strømforsyning. Sikkerhetskritisk utstyr kan være ventilasjon, eksplosjonsundertrykkings- og isolasjonssystemer, jf. § 7.
Sikkerhetssystemer er andre innretninger enn komponenter til utstyr, som er ment til å øyeblikkelig avverge en begynnende eksplosjon og/eller avgrense det området som rammes av en eksplosjon (fra “Non-binding guide to good practice for implementing the European Parliament and Council Directive 1999/92/EC”).
Til andre strekpunkt
Et eksempel på avvik fra vanlige prosessbetingelser er unormale lyder i prosessutstyr. Unormale lyder kan bety at det er problemer i et lager eller at det er plutselig temperaturøkning i utstyr hvor temperaturen overvåkes. Det skal være manuelle sikkerhetsbrytere for avstenging (nødstopp). Bare arbeidstakere som har opplæring i slike situasjoner kan stenge av utstyr.
Til tredje strekpunkt
Ved akkumulering av trykk eller varme skal dere lede dette bort på en sikker måte.
Dersom ikke annet fremgår av eksplosjonsverndokumentet, skal utstyr og sikkerhetssystem på alle områder der eksplosive atmosfærer kan dannes, velges på grunnlag av kategoriene fastsatt i forskrift 29. november 2017 nr. 1849 om utstyr og sikkerhetssystem til bruk i eksplosjonsfarlig område, vedlegg I. Særlig skal følgende utstyrskategorier brukes i de angitte soner, forutsatt at utstyret er egnet for gasser, damper eller tåker og/eller støv som forekommer: - utstyr fra kategori 1, i sone 0 eller 20, - utstyr fra kategori 1 eller 2, i sone 1 eller 21, - utstyr fra kategori 1, 2 eller 3 i sone 2 eller 22.
Endret ved forskrift 20 des 2018 nr. 2210 (i kraft 1 jan 2019). «Dersom ikke annet fremgår av eksplosjonsverndokumentet […]» betyr her at virksomheten ikke kan risikovurdere seg bort fra å bruke utstyrskategorier som vist til i forskriften.
Bestemmelsen åpner for å bruke utstyr med høyere sikkerhetsnivå enn det er krav til i den aktuelle sonen. Hvilket utstyr dere skal bruke, skal komme frem av eksplosjonsverndokumentet. Dere kan ikke bruke utstyr med lavere sikkerhetsnivå enn det sonen tilsier.
-
Kapittel 5. Tilsyn og straff
Arbeidstilsynet og Direktoratet for samfunnssikkerhet og beredskap fører tilsyn og fatter enkeltvedtak i samsvar med de respektive hjemmelslovene. Endret ved forskrifter 8 des 2003 nr. 1458, 20 des 2018 nr. 2210 (i kraft 1 jan 2019). Forskriften er en fellesforskrift mellom Arbeidstilsynet og Direktoratet for samfunnssikkerhet og beredskap (DSB). Arbeidstilsynet og DSB fører tilsyn med og fatter vedtak i samsvar hjemmelslovene.
Havindustritilsynet (Havtil) fører tilsyn med, og fatter vedtak i samsvar med forskriften via arbeidsmiljøloven, el-tilsynsloven og brann- og eksplosjonsvernloven innenfor Havtil sitt tilsynsområde. Forskriften gjelder for landanlegg som er nevnt i rammeforskriften § 6 bokstav e) (lovdata.no), jf. rammeforskriften § 2 (lovdata.no).
Overtredelse av denne forskriften eller vedtak truffet i medhold av denne kan straffes etter: - Lov 17. juni 2005 nr. 62 om arbeidsmiljø, arbeidstid og stillingsvern mv. kapittel 19, - Lov 14. juni 2002 nr. 20 om vern mot brann, eksplosjon og ulykker med farlig stoff og om brannvesenets redningsoppgaver § 42, - Lov 24. mai 1929 nr. 4 om tilsyn med elektriske anlegg og elektrisk utstyr § 14, - Lov 21. mai 1971 nr. 47 om brannfarlige varer samt væsker og gasser under trykk § 44, - Lov 20. mai 2005 nr. 28 om straff § 27 og § 28.
Endret ved forskrift 4 des 2015 nr. 1395. -
Kapittel 6. Ikrafttredelse, endringer i annet regelverk og overgangsbestemmelser
Denne forskrift trer i kraft 30. juni 2003. Fra samme tidspunkt oppheves verneregler av 19. desember 1974 nr. 6 ved industrielle støveksplosjoner. Fra samme tidspunkt får forskrift av 6. oktober 1994 nr. 972 om sikkerhetsskilting og signalgivning på arbeidsplassen § 18 nr. 2 følgende tilføyelse: – – – a. Arbeidsutstyr bestemt til bruk på områder der eksplosive atmosfærer kan dannes, og som allerede er i bruk eller stilles til rådighet for første gang i virksomheten før 30. juni 2003, skal fra denne dato oppfylle kravene fastsatt i § 15 når annet regelverk ikke eller bare delvis får anvendelse. b. Arbeidsutstyr bestemt til bruk på områder der eksplosive atmosfærer kan dannes, og som stilles til rådighet for første gang i virksomheten etter 30. juni 2003, skal oppfylle kravene fastsatt i § 15 og § 16. c. Områder der eksplosive atmosfærer kan dannes, og som allerede er i bruk før 30. juni 2003, skal oppfylle kravene i denne forskriften senest tre år etter nevnte dato. d. Dersom det etter 30. juni 2003 foretas endringer, utvidelser eller ombygninger av områder der eksplosive atmosfærer kan dannes, skal nødvendige tiltak for å sikre at endringene, utvidelsene eller ombygningene oppfyller kravene fastsatt i denne forskriften iverksettes.
Forskriften gjennomfører direktiv 1999/92/EF i norsk rett.
Forskriften er basert på disse lovene:
«Andre personer» betyr her alle andre enn arbeidstakerne.